背景介绍
英飞凌MOTIX™ MCU专为实现一系列电机控制应用的机电电机控制解决方案而设计,在这些应用中,小尺寸封装和最少数量的外部组件是必不可少的,包括但不限于:车窗升降器,天窗,雨刮器 ,燃油泵,HVAC风扇,发动机冷却风扇,水泵。由于电机量产的参数的非一致性。需要对这些小电机进行产线级别标定。以下是一些适配MOTIX™ MCU 硬件特性的标定方法参考。
系统拓扑图
MOTIX™ MCU系列属于SoC (System on Chip) 级产品,集成了MCU,LDO,gate driver,电流采样,LIN/CAN收发器等模块。针对BLDC电机控制,我们推荐TLE987x和TLE989x系列,其内部框图如下所示,前者是针对LIN通信方案,后者是针对CAN通信方案。
TLE987x内部结构图
基本上面所述的小电机应用基本都是如下的框图,由MOTIX™ MCU, mosfet, external sensor 接口,通讯口,MON电源检测口。现在我们就来看看怎么使用MOTIX™ MCU的一些硬件功能用来做产线终检。
TLE9893 150W 冷却油泵参考设计
推荐检测流程
A: PCBA检测流程,不接电机
软硬件版本管理
一般的ECU都有自己的软件版本,硬件版本,以及电机版本信息。这些项目信息可以存放在 MOTIX™ MCU的flash里面并可以考虑加上软件checksum,也可以预留通讯协议让上位机和 ECU通讯,把项目信息回读并验证。
TLE987x的LIN 通讯口和 PWM通讯口可以做到分时复用,只用一个硬件资源。
这样就验证了,通讯口是否正常,软硬件版本是否正确。
供电电压测试以及标定
1. 先给一个Vbat 电压VbatLow,测量相关母线电压并返回。
2. 再给一个 Vbat 电压VbatHigh, 测量相关母线电压并返回。
3. 回到正常供电电压,把charge pump 功能关闭,charge pump关闭前后测量VDH 电压并返回。如果防反接电路工作正常,关闭前后VDH电压会有变化。
这步可以验证了反接mos能否正常打开,ADC2各级电压监控是否正常。
相电压检测
电机相线可以考虑连接外部电压源,参考电压可以是 VDH和 GND
1、Phase1 给高,Phase2,Phase3 给低,执行硬件 off state 诊断。能在不开mosfet的情况下报出一个通道和电源短路,两个通道和GND短路。相应的反电动势比较器也能报出对应的状态。
2、轮换着Phase2 给高,在轮换着Phase 3给高 测试两次。
3、什么都不接,执行off state 开路诊断。能够正确诊断。
这步可以检测,各个器件从UVW到MCU是否焊接好。电机在off state诊断情况下的短电源,短地以及开路。
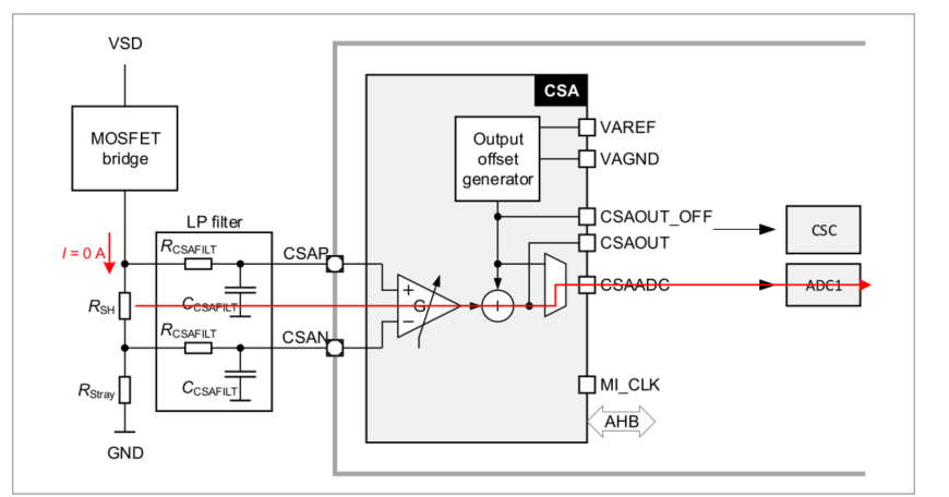
Shunt 电流以及运放offset检测。
在零电流的情况下,测试流过Shunt的漏电流,以及运放偏置的检测,并和合理值作比较。
死区观察
目标是测量验证 mosfet的开关死区时间。
1、HS 开50%的占空比。LS开50%占空比+- 死区时间。此时应该没有电流流过上下管。
2、LS 开50%的占空比。HS开50%占空比+- 死区时间。此时应该没有电流流过上下管。
这样就验证了,死区合理,没有漏电流。
温度检测以及sensor接口检测
软件内部读出当前sensor的返回值,判断合理性。如果需要做sensor的标定,也可以考虑在这里做。
另外TLE9893 可以做外部AD口的 硬件断线检测。内部有一个激励源可以做外部AD的线有没有稳定连接。
至此,和MOTIX™ MCU硬件特性有关的终检建议完毕,用户可以增加自己的策略,使检测的良品率更高。
B: 模块组装,接电机
逆变器电路测试
顺序打开UVW三相,如图,开启U相上管,V,W相下管。测试电流值,以及反电动势比较器的输出。目的是测试电机的绕组是否能顺利导通,以及电流通过是否合理。
低功耗电流测试,待机电流测试,ECU端子阻抗测试
目的是检测ECU电流,电阻是否合理。
电机带负载测试
通过发指令让电机加载到额定功率,并观察母线电流,电机转速是否在合理值。
总结
英飞凌MOTIX™ MCU 在12V小电机应用中提供了丰富的硬件诊断模块帮助客户更好地量产自己的小电机ECU。有相关需求的客户或者合作伙伴,可以扫描下列二维码留下你的联系方式。











