贝能基于6.6kW双向DC/DC电源方案,此方案由Infineon的单片机XMC4400-F100、碳化硅IMT65R022M1H、 OptiMOS™ IPT010N08NM5和CoolMOS™ IPA80R1K4P7、隔离驱动器2EDS9265H和2EDB8259F/2EDF7275F、准谐振反激式控制器ICE5QSBG等器件构成。
该方案采用全数字控制,并基于CLLC拓扑结构,能够根据功率流向的不同,实现高效能和高功率密度的双向直流电转换功能。
主要硬件构成
主控
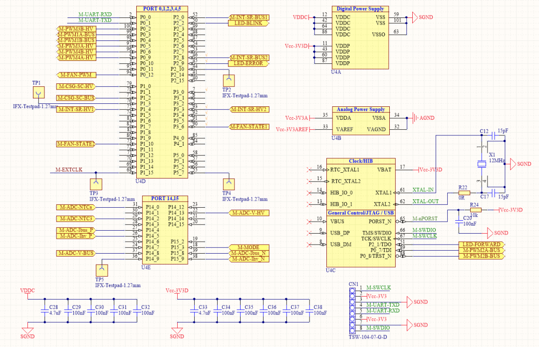
主控MCU为Infineon的XMC4400-F100,将先进的外设集与行业标准的ARM®Cortex™-M4 结合在一起,120MHz的主频,包括单周期DSP MAC和浮点运算单元( FPU )。12位的ADC带70 ns的采样时间,确保快速反应时间和更紧凑的控制回路;150ps分辨率的高精度PWM单元使其特别适用于太阳能逆变器、SMPS和不间断电源( UPS )等应用中的数字电源转换。
XMC4400-F100框图
SiC MOSFET
SiC MOSFET采用RDS(on)为22mΩ的IMT65R022M1H,ID为79A @25℃和64A@100℃,耐压650V,采用TOLL封装,与D²PAK相比,降低了热阻抗,再加上独创的xt互连,可实现更高密度的设计和更高的开关频率操作,22mΩ的产品非常适合高功率DC/DC。
80V 功率 MOSFET
IPT010N08NM5是英飞凌同类产品中RDS(on)最好的 80V 功率 MOSFET,采用 TOLL封装,RDS(on)为1.05mΩ,是在 25˚C 和 175˚C 条件下具备业界最低的导通电阻。OptiMOS™ 5 硅技术是英飞凌最新一代的功率 MOSFET,专为数字电源的同步整流而设计。
隔离驱动器
SiC的驱动器采用快速稳健的双通道加强绝缘 MOSFET 栅极驱动器2EDS9265H。其采用 300mil DSO-16 封装,专为高性能功率转换应用而设计。强大的 4A/8A 拉/灌双通道栅极驱动器可有效提高半桥器件CoolSiC™ MOSFETs 650V效率。37ns的较短传播延迟,久经温度和生产考验,时序依旧极为精准稳定,上述两者可进一步提高跨电气隔离的功率级或多相/多电平拓扑的效率。输出的反向电流能力高达5A,共模瞬变抗扰度 (CMTI) 稳健性可达150V/ns,适用于高 dv/dt 功率环路。加强绝缘让 2EDS9265H 成为次级侧控制的理想之选。
EiceDRIVER™ 2EDF7275F 完美适用于噪声高功率开关环境高边和低边 MOSFET主级侧控制,实现稳健运行。强大的 4A/8A 拉/灌双通道栅极驱动器,可在驱动 CoolMOS™ 或 OptiMOS™ 等高压和中压 MOSFET 时进行快速开关。两个输出通道均单独隔离,可以灵活部署为浮动栅极驱动器,具有 150V/ns 极高 CMTI(共模噪声抗扰度)。
2EDS和2EDF系列内部框图
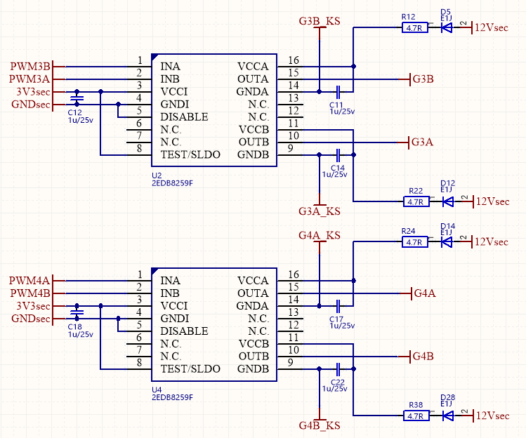
2EDB8259F
EiceDRIVER™ 2EDB8259F是一款具有浮动输出的双通道隔离栅极驱动器IC。这款强大的5A/9A源/汇双通道栅极驱动器具有非常高的150V/ns CMTI(共模瞬态抗扰度),可在高功率开关噪声环境中与CoolMOS™、CoolGaN™ GIT HEMT一起稳健运行。
反激控制器
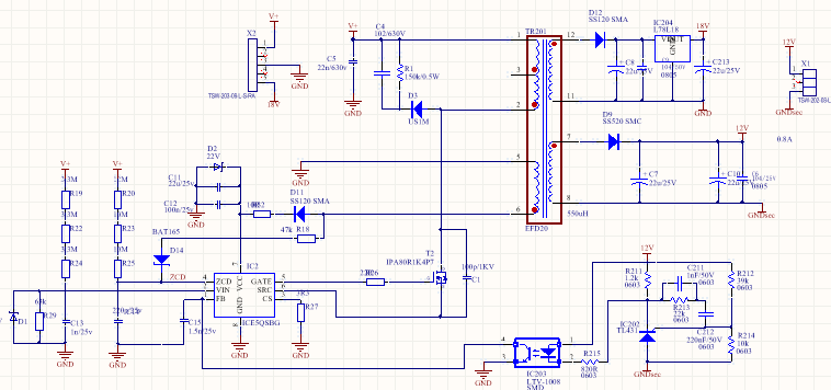
低压DC-DC隔离使用反激控制器ICE5QSBG实现,其支持共源共栅配置,并针对离线开关模式电源进行了优化。控制器采用经改善的数字降频技术并支持专有准谐振操作,因此通过降低高低压线路间的开关频率差,其可在较宽的交流电压范围内实现低 EMI 和高效率。而增强型主动突发模式更是为待机功率范围的选择提供了灵活性。此外,ICE5QSBG 有宽的供电电压工作范围 (10.0~25.5 V),功耗较低。控制器配备诸多保护功能,如支持输入过压和欠压保护的可靠线路保护,可在故障情况下为电源系统提供全面防护。示例框图如下:
反激式DC/DC中的MOSFET
反激式DC/DC中的MOSFET 采用IPA80R1K4P7,是800V CoolMOS™ P7超结MOSFET系列,完全适合低功率SMPS应用,可完全满足性能,易用性和性价比等市场需求。
方案原理图
MCU部分
SiC驱动部分
MOSFET驱动部分
反激式控制部分
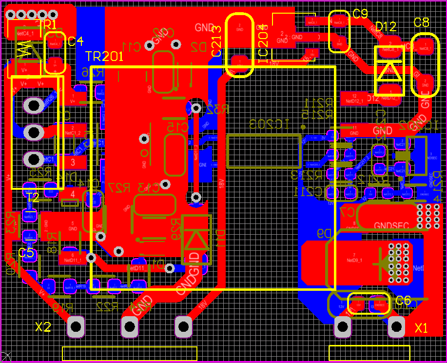
PCBA
底板
控制板
控制板电源板
软件说明
本方案采用CLLC拓扑,初级LLC控制,次级SR控制,通过对电压、电流、温度的检测,实现VMC控制,并实现各种保护,如峰值电流、过流、高低压、过温保护等。
软件开发环境
实际测试
BUCK波形:黄(输入高压端MOS Vds);绿(输入高压端谐振腔电流);蓝(输出直流电压);紫(低压同步整流信号)
BUCK输入输出测试数据:
BOOST波形:黄(输入低压端MOS Vds);绿(输出谐振腔电流);蓝(输入谐振腔电流);
BOOST输入输出测试数据:
方案主要参数与特点
输入电压: 350~430Vdc/44V~56Vdc
输出电压: 54V / 390V
最大输出功率: 6.6KW
效率max: Buck mode: 98%;Boost mode: 97%
拓扑结构:CLLC
工作频率: 48~250KHz
尺寸: 220mm*162mm*60mm











